科研动态

科研动态

当前位置: 首页 >> 科研动态 >> 正文

喜报| 我校斩获2项省社科智库重点项目和11项省自然基金项目

发布日期:2025-12-30  浏览次数:

近日,黑龙江省哲学社会科学工作办公室、黑龙江省科技厅先后公示了2025年度黑龙江省哲学社会科学研究规划智库重大(重点)项目以及黑龙江省自然科学基金项目拟立项名单,我校立项均创新突破,实现“质”与“量”双跃升,充分彰显了学校有组织科研的显著成效和服务地方经济社会发展的强劲实力。

——省社科智库项目实现“突破”。2025年,我校张平教授、孙伟仁教授分别牵头申报的《关于推动大庆“油头化尾”产业发展相关研究》《黑龙江药食同源中药资源开发与利用策略研究》首次获批省哲学社会科学研究规划智库重大(重点)立项。项目直接服务龙江“4567”现代产业体系建设,为地方经济社会发展及相关部门的科学决策提供“庆师方案”。此次全省立项仅25项,竞争极为激烈。我校一举斩获两项,不仅在立项数量上位居全省前列,更体现了学校在智库研究领域的深厚实力与突出贡献。

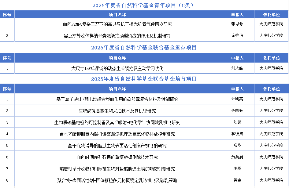
——省自然科学基金实现“突破”。2025年度我校共获批省自然科学基金项目11项,获批经费总额约为150万元,立项数、经费额均刷新历史纪录。其中,青年C类项目2项、联合基金重点项目1项、联合基金培育项目8项。获批的项目涉及材料科学、石油化工等重点领域;充分体现了“庆师科研”与“龙江需求”的同频共振。

——“面向未来智汇庆师”。学校将以此为契机,依托学校优势特色,优化资源配置,加强培育高层次科研项目,不断推动学校科研工作高质量发展,加快打造龙江西部高层次科研人才集聚地,为国家和地方经济社会发展贡献更多智慧和力量。